我们非常重视您的个人隐私,当您访问我们的网站时,请同意使用的所有cookie。有关个人数据处理的更多信息可访问《隐私条款》

新《公司法》下,如何选择和完善公司治理

发布时间 2024.03.19 作者 夏阳




就公司治理,新公司法在三会治理(即股东会、董事会和监事会)为常态设置的基础上,有条件的破除了现行公司法三会制衡的组织结构,在公司的监督权中引入审计委员会的替代方案,并通过股东会权利下沉至董事会突出了董事会的中心地位。新公司法对治理结构规则的调整,增加了公司治理结构的灵活性,客观上有利于公司结合自身情况选择适合自己的组织架构。笔者从股东会、董事会、监事会与审计委员会职权替换、经理,以及股东会权利下沉为视角,通过新公司法(2023年修订)与现行公司法(2018年修订)相比较,以期帮助公司选择适合自己的组织结构,降低内部沟通和运作成本。



一、股东会




笔者分析

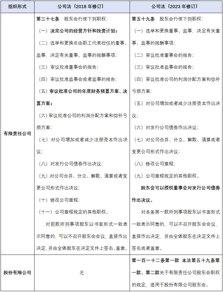
新公司法对股东会部分的修改相对比较少,统一了有限责任公司和股份有限公司的股东会职权。在股东会职权中减少了以下两个法定决议事项,减少了法律干预,增强了股东的权利自治:

1)决定公司的经营方针和投资计划;

2)审议批准公司的年度财务预算方案、决算方案。


另外,新公司法中新增了股东会可授权董事会对发行公司债券作出决议,是此次新公司法中加强董事会中心地位的体现。





二、董事会



1、董事会决议





笔者分析

新公司法统一了有限责任公司和股份有限公司的董事会职权。在董事会职权中减少了“制订公司的年度财务预算方案、决算方案”的法定决议事项,减少了法律干预,增强了公司权利自治。




2、董事会的组成





笔者分析

董事会的组成,有限责任公司和股份有限公司的规定趋同。无论有限责任公司还是股份有限公司:

1、可以不设董事会,只设一名董事。如果设置董事会,下限为3人,并取消了董事会成员上限的规定;

2、如公司职工人数三百人以上,董事会中应当有公司职工代表。




3、董事会出席比例和表决比例的规定





笔者分析

新公司法补缺了有限责任公司董事会出席比例和表决比例的规定,有限责任公司和股份有限公司关于董事会的出席和表决的规定趋于一致,即“董事会会议应当有过半数的董事出席方可举行。董事会作出决议,应当经全体董事的过半数通过。” 




三、监事会与审计委员会的职权替换




笔者分析

根据新公司的规定,无论是有限责任公司还是股份有限公司,都可以:

1、在董事会中设置由董事组成的审计委员会,行使本法规定的监事会的职权,不设监事会或者监事。

2、如规模较小或者股东人数较少,可以不设监事会,设一名监事,行使本法规定的监事会的职权。


在新公司法下,提出以下两个问题,供读者一起讨论:

1、董事会下设审计委员会行使监事会职权,是否就可以当然不设置监事会?

笔者认为:有限责任公司中,结合第六十九条和第八十三条,股份有限公司中,结合第一百二十一条和第一百三十三条, 不设监事会或监事有两个前提条件:1)按照公司章程的规定在董事会中设置由董事组成的审计委员会,行使本法规定的监事会的职权;2)规模较小或者股东人数较少。这两个前提条件是二选一的关系,还是同为前提条件?待新法实施后的实践跟进。


值得注意的是:有限责任公司和股份有限公司不同的是,如果有限责任公司决定不设监事,还应当经全体股东一致同意(参见新公司法第八十三条)。


2、公司组织结构中是否可以同时设置审计委员会、监事会或监事?

上市公司中董事会下设审计委员会,与公司监事会并存已是常态。但在未上市公司中,应注意审计委员会、监事会或监事并存的组织结构中,应避免监事的监督职权的重复设置而产生内部冲突。如决定同时设置审计委员会、监事会或监事,建议审计委员会的职权中不包括公司法规定的监事会职权。




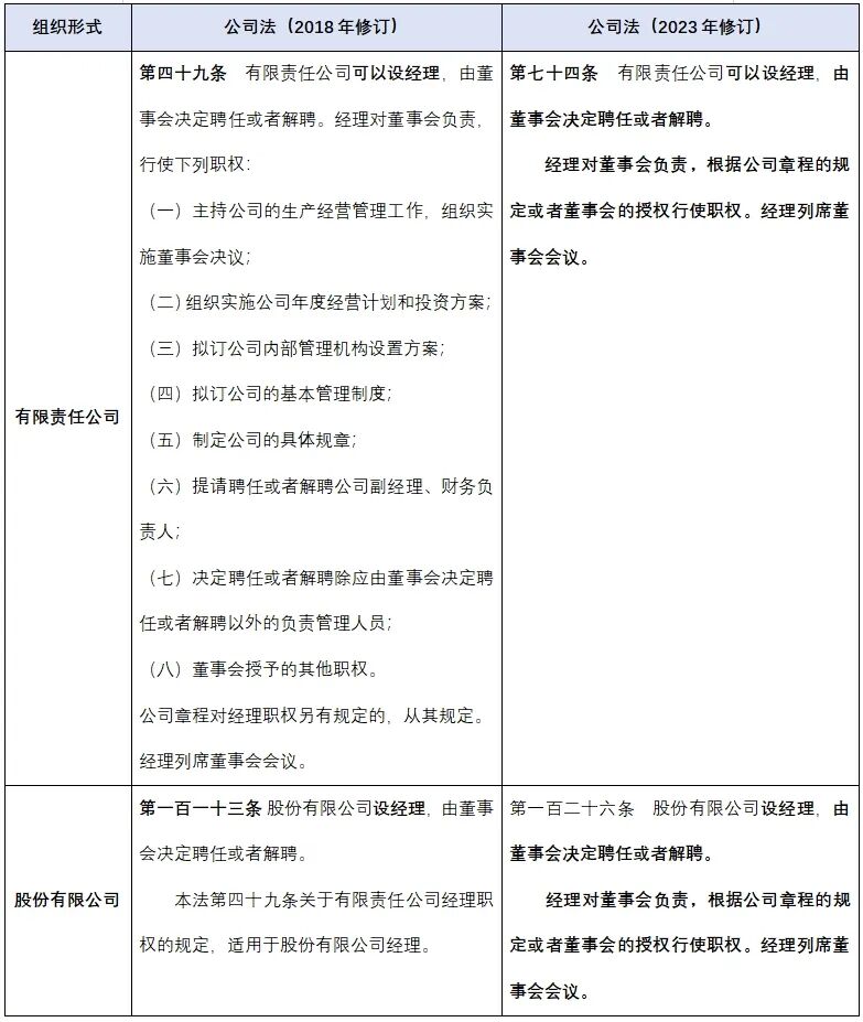
四、经理




笔者分析

新公司法删除了经理职权的规定,明确经理职权由公司章程规定或者董事会的授权行使。

值得注意的是:有限责任公司经理的职位是可以设置,言下之意是也可以不设置。而在股份有限公司中,删除了“可以”,笔者理解股份有限公司中应当设置经理。




五、股东会权利下沉


新公司法中,明确将多个权利下放至董事会,强化了董事会权利,突出了董事会的中心地位。具体下放的权利包括债券发行、新股发行、公司提供财务支持的例外、公司回购情形。



1、债券发行





笔者分析

1、股东会可授权董事会对发行公司债券作出决议,是此次新公司法加强董事会中心地位的体现。


2、发行可转换为股票的公司债券主体由“上市公司”延伸为“股份有限公司”;作出决议的权利机构可以是股东会或经公司章程、股东会授权由董事会;具体转换方法由股东会或公司章程、股东会授权董事会决议规定;非上市公司的股份公司发行可转换为股票的公司债券由“核准”变更为“注册”。




2、新股发行





笔者分析

此项授权亦为新公司法加强董事会中心地位的体现: 即公司章程或者股东会可以授权董事会在三年内决定发行不超过已发行股份百分之五十的股份(非货币财产作价出资除外), 董事会作出决议应当经全体董事的三分之二以上通过




3、公司提供财务支持的例外





笔者分析

此项授权亦为新公司法加强董事会中心地位的体现:原则上禁止股份有限公司为他人获得公司或其母公司股份提供财务资助。但是,经股东会决议,或者董事会按照公司章程或者股东会的授权作出决议,公司可以为他人取得本公司或者其母公司的股份提供财务资助,但财务资助的累计总额不得超过已发行股本总额的百分之十董事会作出决议应当经全体董事的三分之二以上通过




4、公司回购情形



新公司法对于公司回购下放至董事会的情形,与现行公司法规定一致。此处提炼出来,主要为股东会下沉至董事会的事项做一个归纳总结。