我们非常重视您的个人隐私,当您访问我们的网站时,请同意使用的所有cookie。有关个人数据处理的更多信息可访问《隐私条款》

新《公司法》下,董监高权利边界和责任防范

发布时间 2024.03.22 作者 夏阳





公司是法人主体,但具体还是人的运作。新公司法首先通过强化大股东的义务和责任,穿透追究控股股东、实际控制人的责任稳定了公司上层建筑的合法合规运作(关于大股东的权利限制和穿透责任已在《新《公司法》下,股东股东如何保护自己》做了阐析)。除此以外,新公司法亦强化了董监高的监管,做实了董监高的义务和责任,通过对董监高的监管使得对公司的监管落到实处。本文从董监高的任职、董监高责任的强化、董监高责任主体的延展、董监高风险防范四个方面展开,以帮助您了解董监高权利边界,做好责任防范。




董监高的任职














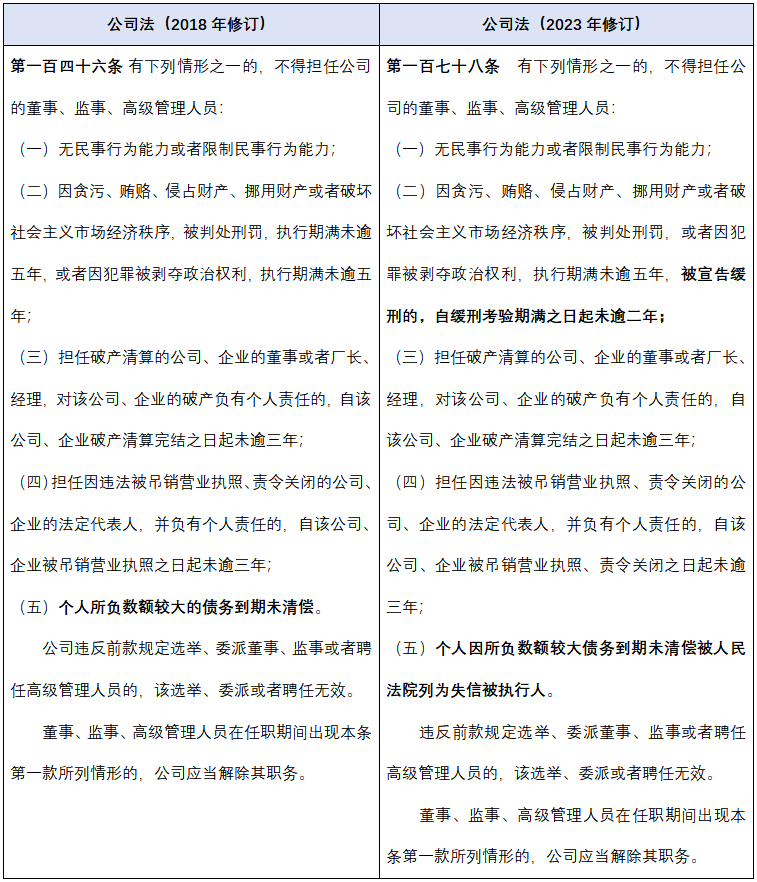
1、董监高的任职资格





笔者分析

新公司法新增了“自缓刑考验期满之日起未逾二年的自然人”不得担任公司董监高的情形。另外将现行公司法中“个人因所负数额较大债务到期未清偿的人员不得担任公司的董事、监事、高级管理人员”变更为“个人因所负数额较大债务到期未清偿被人民法院列为失信被执行人。”这种定性到定量的改变,更具有操作性。




2、法定代表人的特别规定



法定代表人作为董监高的核心成员,新公司法进行了特别规定。




笔者分析
  1. 法定代表人资格“由董事长、执行董事或者经理担任”扩大到“代表公司执行公司事务的董事或者经理”。

  2. 明确了老的法定代表人辞任后新的法定代表人到位的时间期限,即公司应当在法定代表人辞任之日起三十日内确定新的法定代表人。

  3. 明确如公司变更法定代表人的,变更登记申请书由变更后的法定代表人签署。解决了法定代表人变更时,原法定代表人不配合导致法定代表人变更登记障碍的实务难题。



董监高责任的强化














1、董监高的责任



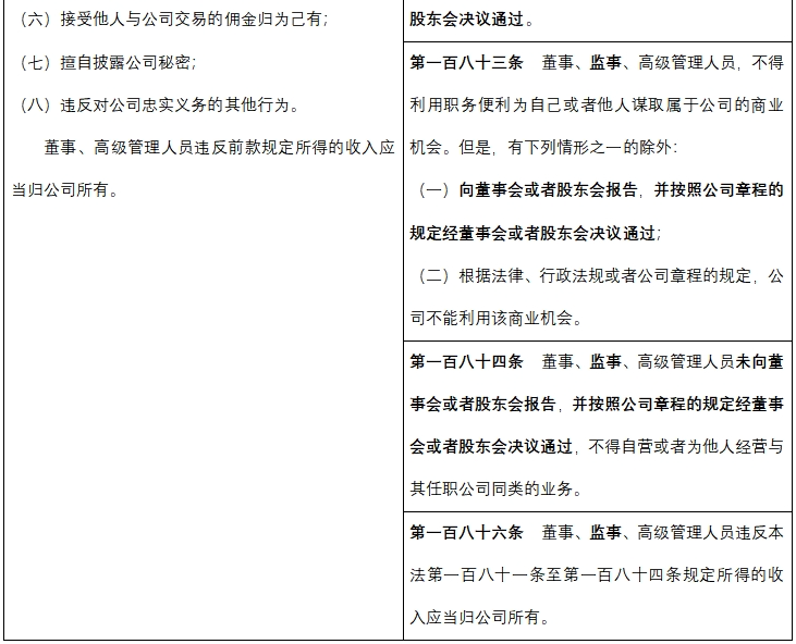
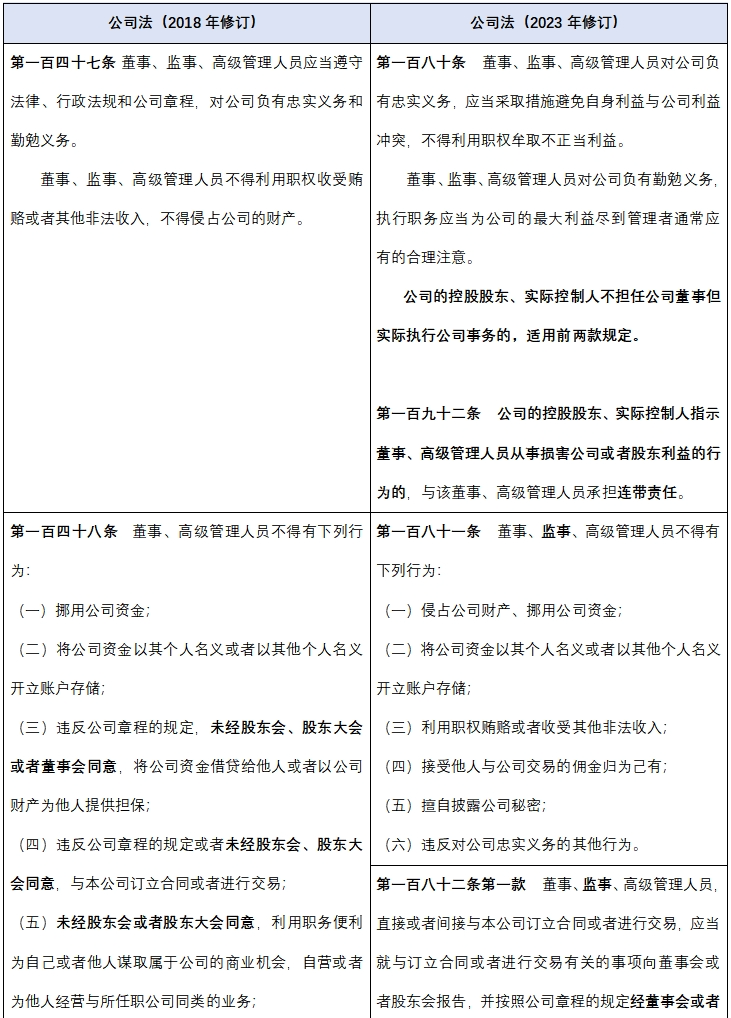
1)董监高的忠实和勤勉义务


undefined



笔者分析

现行公司法对监事的忠实和勤勉义务只做了原则性规定,新公司法在董监高的忠实和勤勉义务的具体情形中将主体由“董事、高级管理人员”扩大到“董事、监事、高级管理人员”。



2)股东抽逃出资时董监高的责任




笔者分析

新公司法增加了股东出逃出资时负有责任董监高的连带赔偿责任。



3)违法分配利润的董监高责任




笔者分析

新公司法增加了违法分配利润时负有责任董监高的赔偿责任。



4)违法减少注册资本的董监高责任




笔者分析

新公司法增加了违法减少注册资本时负有责任董监高的赔偿责任。



5)违法提供财务资助的董监高责任




笔者分析

落脚于公司资本的充实性,新公司法原则上禁止股份有限公司为他人获得公司或其母公司股份提供财务资助。如公司违法提供财务资助时,负有责任的董监高应承担赔偿责任。



6)董监高的故意和重大过失责任




笔者分析

新公司法增加了董事、高级管理人员执行职务,给他人造成损失时,公司和董事、高级管理人员的责任。这里对公司董事和高级管理人员的追责仅限于董事和高级管理人员存在故意或者重大过失,不包括其执行职务的过失给他人造成的损失。从法理理解,故意或重大过失时是董事、高级管理人员与公司对他人的共同侵权。而在过失情形下,其视为公司的代理,其职务行为为公司行为,责任已由公司承担。这样规定平衡了董事、高级管理人员、公司和其他人之间权益,保护了董事和高级管理人员的职务行为。


另提请注意:这里承担责任的主体,不包括监事。笔者认为,这是因为监事仅有监督权,一般不会代表公司对外执行职务。




2、董事责任的特别规定



1)董事对股东出资的催缴义务和责任




笔者分析

新公司法增加了负有责任的董事对股东出资的催缴义务和责任。



2)董事的清算义务




笔者分析

新公司法明确董事为清算义务人,增加了负有责任的董监高在公司清算中的赔偿责任。值得注意的是:清算义务人和清算组是两个概,清算义务人和清算组的责任不同。清算义务人应在法定时间内成立清算组,清算组可以由清算义务人组成,也可以根据公司章程或股东会决议决定的其他人组成。



董监高责任主体的延展















笔者分析

与公司进行交易的禁止范围由“董事和高级管理人员”扩大到“董事、监事、高级管理人员及其关联人”,遵循了实质重于形式的责任穿透原则。



董监高风险防范













董监高在履职过程中,一方面应加强自身的风险防范意识,尽职尽责,对所表决和执行的公司事务,做到知其然并知其所以然;另一方面,如在履职过程中有不同意见,应保留相关证据,如保留沟通记录,决议时写明异议意见履行职务时,应关注:


01

是否履行了法定程序。如在董监高与公司进行交易时,应根据公司章程经董事会或者股东会决议通过。

02

对于可能造成公司损失或第三人损失的事项进行表决时,董监高应关注决议事项的合理性。必要时应与公司进行确认。

03

内部交易和关联交易事项,进行表决时,董监高应关注决议事项的合理性。必要时应与公司进行确认。

04

法律原则禁止的具体例外事项,应特别关注是否符合例外的法律规定,必要时应与公司进行确认。


另外对于公司,应为董监高正常履职创造条件,如为其执行公司职务承担的赔偿责任投保责任保险,以解除董监高履职顾虑。