We take your personal privacy very seriously and when you visit our website, please agree to all cookies used. Further information on the processing of personal data is available at《Privacy Policy 》

新《公司法》下,股东的出资义务和风险分析

release time 2024.03.06 author 夏阳





市场主体通过认购或受让公司的股权或股份,直接或间接地履行对公司的出资义务,成为公司的股东,从而享有股东权利。因此,出资义务为股东的最基本义务!新公司法一方面通过恢复分期实缴的规定防止盲目认缴带来的出资风险,另一方面通过一系列制度规定强化了对股东出资义务的监督,使股东的出资责任落到实处。


本文立足于新公司法的规定,并与现行公司法相比较,从出资期限、出资方式、股东未实缴出资的责任、股东失权安排、抽逃出资的责任、出资的加速到期和转让股权前后的股东责任7个方面总结归纳了股东的出资义务和责任,帮您规避出资风险!




01

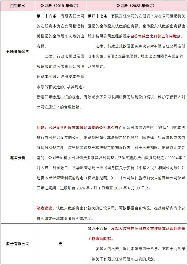
出资期限





02

出资方式



03

股东未实缴出资的责任(亦适用于股份有限公司)



04

股东失权安排(亦适用于股份有限公司)




05

抽逃出资责任(亦适用于股份有限公司)




06

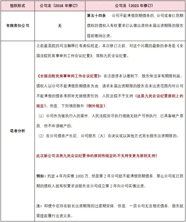
加速到期的规定



07

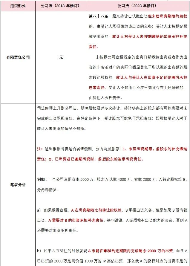
转让前后股东责任