We take your personal privacy very seriously and when you visit our website, please agree to all cookies used. Further information on the processing of personal data is available at《Privacy Policy 》

新《公司法》下,公司股东如何保护自己!

release time 2024.03.13 author 夏阳



新公司法拓展了小股东权利并穿透和加强了控股股东和实际控制人的责任。小股东如何维权?大股东权利边界在哪儿?大股东滥用权利会有什么样的责任?通过新公司法的学习,并与现行公司法(2018年修订)相比较,笔者从股东权利的拓展和对大股东权利限制正反两个方面进行分析,结合此次新公司法对大股东责任的新规定,以期为公司股东提供参考,从而帮助公司股东在公司运营中形成良性互动合作,避免大股东滥用权利和有限责任,促进脱虚向实服务实体经济,共同实现公司经营目标。


股东权利的拓展


新公司法亮点之一,在小股东权利的保护上,进行了大幅度规则的调整,从实质重于形式出发,拓展了股东权利。具体体现在知情权、诉权、回购权、股份有限公司的提案权等方面。


01
知情权




02
诉权



03
回购权



04
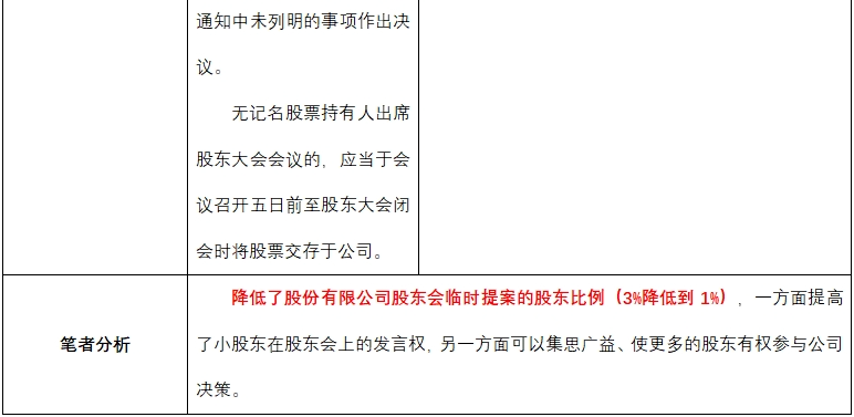
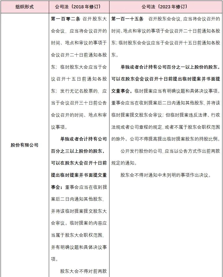
降低了股份有限公司股东会临时提案的股东比例



股东权利的拓展也是对大股东权利的监督和约束。大股东应在公司运作中注意自身权利边界,避免滥用股东权利和有限责任对公司产生损失而被追责。


穿透后的大股东责任


01
控股股东、实际控制人通过董监高滥用权利后的穿透责任



02
一人公司责任主体的延伸



即将于2024年7月1日施行的新公司法,多处规定同时适用于有限责任公司和股份有限公司(如新公司法第一百零七条、第一百一十二条、第一百二十条、第一百三十条、第一百三十一条),因此限缩了有限责任公司和非公开发行的股份有限公司之间的法定差别。对于股东人数较少的公司,选择有限责任公司还是股份有限公司的组织形式?应结合自身需要进行具体分析。相比股份有限公司,有限责任公司更注重人合属性,所以公司法对有限责任公司小股东权利的呵护相对比更注重资合属性的股份有限公司会更强些。所以从小股东权利保护的角度,初期建议选择有限责任公司的组织形式。