We take your personal privacy very seriously and when you visit our website, please agree to all cookies used. Further information on the processing of personal data is available at《Privacy Policy 》

第一类限制性股票激励计划专项法律意见核查要点

release time 2024.05.07 author 李备战 杨舒雅







公司发展离不开规范的管理制度,更离不开人才的支撑,拥有动态激励机制已成为优秀企业的标准配置。根据荣正集团于2024年1月发布的《2023年度A股上市公司股权激励实践统计与分析报告》(以下简称《报告》1),截至2023年12月31日,A股上市公司共有2929家实施了股权激励2,股权激励广度(即,股权激励的覆盖率=实施股权激励家数÷上市公司家数×100%)为54.90%。另据易董大数据统计,2023年度主板上市公司实施股权激励计划的案例数量为248例(沪主板127例,深主板121例),其中单独实施第一类限制性股票激励计划的145例(沪主板77例,深主板68例),占比59.47%3——由此可见,第一类限制性股票激励计划仍系主板上市公司实施股权激励的主要方式。






本团队基于为多家上市公司客户提供限制性股票股权激励提供专项法律服务的成功经验,通过本文对上市公司聘请律师事务所就主板上市公司常用股权激励手段之一——第一类限制性股票激励计划需要律师事务所出具法律意见书的情形以及核查要点进行梳理,以期为上市公司实施该类激励计划提供有益参考。


























一、何为限制性股票激励计划?


通常而言,狭义的股权激励方式为限制性股票和股票期权,其中限制性股票又分为第一类限制性股票第二类限制性股票。就概念而言,第一类限制性股票系指激励对象按照股权激励计划规定条件,获得转让等部分权利受到限制的本公司股票,上市公司/激励对象需完成预先设定的考核条件方可出售限制性股票并从中受益;第二类限制性股票(目前仅限科创板和创业板上市公司适用)系指符合股权激励计划授予条件的激励对象,在满足相应获益条件后方可分次获得并登记的上市公司股票。就实施逻辑而言,第一类/第二类限制性股票本质上都是上市公司以附加限制条件的形式向激励对象授予股票,两者之核心区别在于第二类限制性股票在授予时无需出资,激励对象可待全部考核条件达标、归属条件满足之后再进行出资——该种激励具有股票期权的特性,更符合双创板块上市公司的激励需求。


























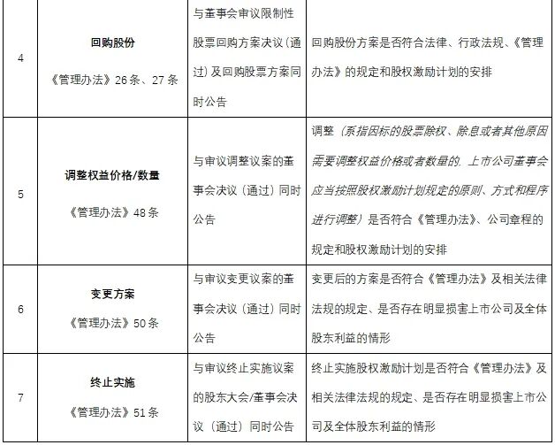
二、需要律师事务所出具法律意见书的情形


根据《上市公司股权激励管理办法》(2018修订,以下简称《管理办法》)规定,上市公司实施第一类限制性股票激励计划,在触及下述主要项目节点时,需要聘请律师事务所出具《法律意见书》,针对具体事项发表专业意见:



























三、出具法律意见4的主要核查要点


(一)
上市公司主体资格

























1、监管要求


根据《管理办法》第七条的规定,上市公司存在如下情形之一的,不得实行股权激励:


  1. 最近一个会计年度财务会计报告被注册会计师出具否定意见或者无法表示意见的审计报告;

  2. 最近一个会计年度财务报告内部控制被注册会计师出具否定意见或无法表示意见的审计报告;

  3. 上市后最近36个月内出现过未按法律法规、公司章程、公开承诺进行利润分配的情形;

  4. 法律法规规定不得实行股权激励的;

  5. 中国证监会认定的其他情形。


2、核查方式


  1. 查阅最近一个会计年度的《审计报告》《内部控制报告》,确认是否存在否定/无法表示意见的情形;另注意,若审议草案后披露年报的,授出权益之法律意见应同步核查最新一期《审计报告》《内部控制报告》;

  2. 查询公司公开披露的相关文件、要求公司提供书面确认、律师登录中国证监会“证券期货监督管理信息公开目录”、中国证监会“证券期货监督管理信息公开目录”、交易所“监管信息公开”、信用中国网站、国家企业信用信息公示系统、中国执行信息公开网等,对公司最近36个月内是否出现过未按法律法规、公司章程、公开承诺进行利润分配的情形以及是否存在其他不得实行股权激励的情形进行查询。


(二)
激励计划的内容

























1、监管要求


根据《管理办法》第九条的规定,上市公司应当在股权激励计划中载明下列事项:

  1. 股权激励的目的;

  2. 激励对象的确定依据和范围;

  3. 拟授出的权益数量,拟授出权益涉及的标的股票种类、来源、数量及占上市公司股本总额的百分比;分次授出的,每次拟授出的权益数量、涉及的标的股票数量及占股权激励计划涉及的标的股票总额的百分比、占上市公司股本总额的百分比;设置预留权益的,拟预留权益的数量、涉及标的股票数量及占股权激励计划的标的股票总额的百分比;

  4. 激励对象为董事、高级管理人员的,其各自可获授的权益数量、占股权激励计划拟授出权益总量的百分比;其他激励对象(各自或者按适当分类)的姓名、职务、可获授的权益数量及占股权激励计划拟授出权益总量的百分比;

  5. 股权激励计划的有效期,限制性股票的授予日、限售期和解除限售安排,股票期权的授权日、可行权日、行权有效期和行权安排;

  6. 限制性股票的授予价格或者授予价格的确定方法,股票期权的行权价格或者行权价格的确定方法;

  7. 激励对象获授权益、行使权益的条件;

  8. 上市公司授出权益、激励对象行使权益的程序;

  9. 调整权益数量、标的股票数量、授予价格或者行权价格的方法和程序;

  10. 股权激励会计处理方法、限制性股票或股票期权公允价值的确定方法、涉及估值模型重要参数取值合理性、实施股权激励应当计提费用及对上市公司经营业绩的影响;

  11. 股权激励计划的变更、终止;

  12. 上市公司发生控制权变更、合并、分立以及激励对象发生职务变更、离职、死亡等事项时股权激励计划的执行;

  13. 上市公司与激励对象之间相关纠纷或争端解决机制;

  14. 上市公司与激励对象的其他权利义务。

    且,股权激励计划中载明的上述事项均应符合《管理办法》的相关规定。


2、核查方式


查阅《激励计划(草案)》《考核管理办法》及《激励对象名单》,对激励计划内容是否齐备/符合《管理办法》相关规定进行核查。


3、主要核查内容



1、激励对象的确定依据和范围
  1. 激励对象是否属于上市公司的董事、高级管理人员、核心技术人员或者核心业务人员,以及公司认为应当激励的对公司经营业绩和未来发展有直接影响的其他员工(激励对象必须是上市公司合并报表范围内公司的员工)

  2. 激励对象是否包括独立董事和监事(禁止)

  3. 激励对象是否包括单独或合计持有上市公司5%以上股份的股东或实际控制人及其配偶、父母、子女(主板禁止)


需要注意的是,上市公司若违规向“不得成为激励对象”的人员实施了股权激励,则将会面临被监管部门、交易所施以责令整改的监管措施、监管函的风险。



例如:

2023年12月25日,安徽证监局向安徽某上市公司送达责令整改措施决定,内容包括:“2022年7月20日,公司发布向激励对象首次授予限制性股票公告,其中1名激励对象非公司员工,不符合《上市公司股权激励管理办法》(证监会令第148号)第八条的规定。”2024年1月19日,上海证券交易所科创板公司管理部针对上述违规事宜向公司下发了予以监管警示的决定。



2、激励计划涉及的标的股票种类、来源、数量
  1. 股票来源是否属于向激励对象发行股份、回购本公司股份或法律法规允许的其他方式;

  2. 公司全部在有效期内的股权激励计划所涉及的标的股票总数累计是否未超过公司股本总额的10%。非经股东大会特别决议批准,任何一名激励对象通过全部在有效期内的股权激励计划获授的本公司股票,累计是否未超过公司股本总额的1%

  3. 公司在推出股权激励计划时,可以设置预留权益,预留比例是否未超过本次股权激励计划拟授予权益数量的20%


3、激励计划的有效期、授予日、限售期、解除限售安排和禁售期
  1. 股权激励计划的有效期从首次授予权益日起是否未超过10年

  2. 授予日的安排是否在股东大会审议通过后60日内,是否为交易日,是否规避了窗口期;

  3. 法律法规、部门规章对上市公司董事、高级管理人员买卖本公司股票的期间有限制的,激励计划是否存在违反限制授出限制性股票的相关安排;

  4. 在限制性股票有效期内是否规定分期解除限售;每期时限是否不少于12个月;各期解除限售的比例是否未超过激励对象获授限制性股票总额的50%


4、授予价格及确定方法
  1. 是否确定授予价格或授予价格的确定方法;

  2. 授予价格是否未低于股票票面金额,且原则上未低于下列价格较高者:

(一)股权激励计划草案公布前1个交易日的公司股票交易均价的50%;

(二)股权激励计划草案公布前20个交易日、60个交易日或者120 个交易日的公司股票交易均价之一的50%。


需要注意的是,如果公司采用其他方法(未遵循②之定价原则)确定限制性股票授予价格的,应当聘请独立财务顾问并对股权激励计划的可行性、是否有利于公司的持续发展、相关定价依据和定价方法的合理性、是否损害公司利益以及对股东利益的影响发表专业意见。


5、授予条件与解除限售条件
  1. 授予条件

    是否明确公司不能向激励对象授予限制性股票的情形(《管理办法》第七条);是否明确激励对象不能获授限制性股票的情形(《管理办法》第八条);并关注激励计划是否对出现上述情形时的激励计划实施/新权益授予/已获权益行使作出安排;

  2. 解除限售条件

    除1外,是否设定公司层面业绩考核要求及个人层面绩效考核要求(董事、高管应当设定),所设定指标是否具备科学性和合理性,以同行业可比公司相关指标作为对照依据的,选取的对照公司是否不少于 3 家;


需要注意的是,拟分次授出权益的,应当关注激励计划是否就每次激励对象获授权益分别设立条件。


6、其他

除前述1)-5)外,核查应当同时关注激励计划是否对计划的管理机构、限制性股票授予数量和授予价格的调整方法和程序、会计处理及对公司各期经营业绩的影响、实施程序、公司/激励对象各自的权利义务、公司/激励对象发生异动的处理、公司与激励对象之间争议的解决及限制性股票的回购注销等内容予以明确规定。


(三)
激励计划履行的程序

























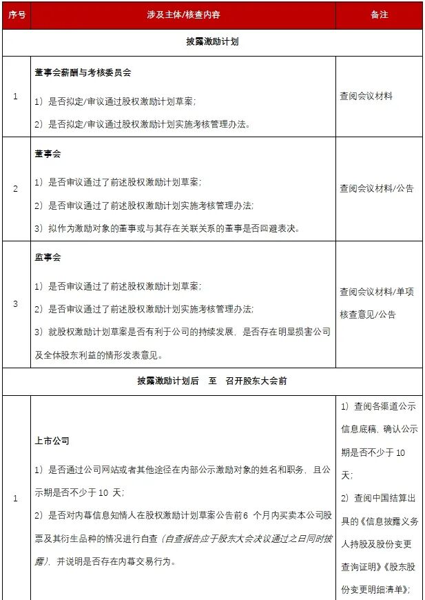
1、监管要求


《管理办法》第五章“实施程序”,对激励计划的履行程序予以明确。


2、主要核查内容



需要注意的是,尽管《管理办法》规定独立董事应对股权激励计划相关事宜发表独立意见,但根据《上市公司独立董事管理办法》(2023修,即“独董新规”6)并结合监管反馈意见,独立董事无需就股权激励计划发表独立意见。


(四)
激励对象的确定

























1、监管要求


与前文“激励对象的确定依据和范围”核查内容不同,本节内容系针对具体激励对象(自然人)的核查。


2、核查方法


通过查阅会议决议、激励计划、公司及具体激励对象出具的声明函件,以及登录证监会证券期货监督管理信息公开目录网站、证监会“证券期货市场失信记录查询平台”、上交所“监管信息公开”、中国裁判文书网、中国执行信息公开网等网站核查。


3、主要核查内容


确认激励计划的具体激励对象不存在《管理办法》第八条第二款所述的下列情形:


  1. 最近12个月内被证券交易所认定为不适当人选;

  2. 最近12个月内被中国证监会及其派出机构认定为不适当人选;

  3. 最近12个月内因重大违法违规行为被中国证监会及其派出机构行政处罚或者采取市场禁入措施;

  4. 具有《公司法》规定的不得担任公司董事、高级管理人员情形的;

  5. 法律法规规定不得参与上市公司股权激励的;

  6. 中国证监会认定的其他情形。



(五)
激励计划涉及的信息披露

























1、监管要求


《管理办法》第六章“信息披露”的相关规定。


2、核查方法


查阅公告文件,对上市公司是否真实、准确、完整、及时、公平地就实行股权激励事项披露\提供信息进行核查。


(六)
激励计划不存在上市公司为激励对象提供财务资助的情形

























1、监管要求


根据《管理办法》第二十一条:“激励对象参与股权激励计划的资金来源应当合法合规,不得违反法律、行政法规及中国证监会的相关规定。上市公司不得为激励对象依股权激励计划获取有关权益提供贷款以及其他任何形式的财务资助,包括为其贷款提供担保。”


2、核查方法


  1. 查阅激励计划草案相关内容;

  2. 查阅上市公司“不存在为激励对象提供财务资助情形”的声明函。


需要注意的是,上市公司在实践中可能采取更加隐蔽的方式为激励对象提供财务资助,但这种做法损害了股东尤其是中小股东的利益,亦会面临被监管部门、交易所施以责令整改的监管措施、监管函的风险。



例如:

2021年12月27日,厦门证监局向厦门某上市公司送达了出具警示函措施的决定,内容包括:“根据你司2021年限制性股票激励计划相关公告,激励计划对象资金来源为员工自筹资金,公司承诺不为激励对象提供贷款及其它任何形式的财务资助。事实上,你司于2021年8月分别以支付商品采购款和广告费名义为部分股权激励计划对象获取有关限制性股票提供财务资助,金额合计1421.18万元,你司披露的前述公告内容不真实。截至目前,上述款项已全部退回公司以上情形违反了《上市公司信息披露管理办法》(证监会令第182号)第三条第一款、第四十一条、《上市公司股权激励管理办法》(证监会令第148号)第二十一条第二款的规定。根据《上市公司信息披露管理办法》第五十二条第三项、《上市公司股权激励管理办法》第六十七条的规定,现决定对你司采取出具警示函的行政监管措施,并将相关情况记入证券期货市场诚信档案。你司应认真吸取教训,采取有效措施完善内部控制,规范公司治理,提高信息披露质量,并在收到本决定书之日起10个工作日内向我局提交书面整改报告。”2022年1月14日,深圳证券交易针对上述违规事项亦向公司下发了监管函。


(七)
激励计划对公司/全体股东利益的影响

























1、监管要求


根据《管理办法》第三十五条,“独立董事及监事会应当就股权激励计划草案是否有利于上市公司的持续发展,是否存在明显损害上市公司及全体股东利益的情形发表意见。”


2、核查方法


  1. 查阅激励计划草案相关内容;

  2. 查阅监事会关于激励计划相关事项的核查意见。


需要注意的是,根据独董新规并结合监管反馈意见,独立董事无需就股权激励计划对公司/全体股东利益的影响发表独立意见。


(八)
关联董事、股东回避表决

























1、监管要求


根据《管理办法》第三十四条:“上市公司实行股权激励,董事会应当依法对股权激励计划草案作出决议,拟作为激励对象的董事或与其存在关联关系的董事应当回避表决。”第四十一条第二款:“上市公司股东大会审议股权激励计划时,拟为激励对象的股东或者与激励对象存在关联关系的股东,应当回避表决。”


2、核查方法


查阅董事会、股东大会决议及公告文件。


需要注意的是,尽管笔者未见市场上出现仅因关联董事未回避表决导致违规处罚的案例,但违规行为亦会面临被监管部门、交易所关注的风险。



例如:

2023年10月8日,深圳证监局向深圳某上市公司等送达了出具警示函措施的决定,内容包括:“2023年9月28日,你公司披露《第五届董事会第十六次会议决议公告》,称董事会以全票审议通过第六期限制性股票激励计划相关议案。2023年9月29日,你公司披露更正公告,称公司前述决议内容表述有误,关联董事已回避该等表决事项并应计入回避票数。此外,2022年以来,你公司出现可解锁限制性股票数量、对外担保总额等数据披露错误。上述行为违反了《上市公司信息披露管理办法》(证监会令第182号,下同)第三条第一款的规定,反映你公司信息披露内部管理薄弱,有关人员勤勉尽责不到位。...”2023年11月14日,深圳证券交易针对上述违规事项亦向公司下发了给予通报批评处分的决定,并提及与董事会决议同日披露的法律意见书亦存在相同错误(上市公司辩称,经自查发现系工作人员疏忽上传错误版本)。


尽管被违规处罚系因公司出现多次信披错误的累积结果,但究其导火索,系源于上市公司/中介机构对“拟作为激励对象的董事或与其存在关联关系的董事应当回避表决”未核查/核查不到位所致,值得上市公司/相关中介机构反思。


注释及参考文献


1、《报告》所述A股以5335家上市公司为研究样本,其中沪主板1692家、深主板共1505家、科创板共566家、创业板共1333家、北交所共239家。

2、系指狭义的股权激励方式,包括限制性股票(第一类限制性股票和第二类限制性股票)及股票期权。

3、未含混合工具数据,其中采用混合工具股权激励的案例:深主板16例,沪主板17例。

4、本文暂仅针对激励计划(草案)及授出权益部分法律意见出具的核查要点进行详述。

5、律师事务所应当对激励对象获授权益的条件是否成就出具法律意见,此处系指首次授予。

6、第二十八条 上市公司董事会薪酬与考核委员会负责制定董事、高级管理人员的考核标准并进行考核,制定、审查董事、高级管理人员的薪酬政策与方案,并就下列事项向董事会提出建议:...(二)制定或者变更股权激励计划、员工持股计划,激励对象获授权益、行使权益条件成就。

more content
  • yangshuya@hengtai-law.com

  • 021-68816261

  • Corporate and M&A/Securities and Capital Market/Labor and Employment

  • Chinese、English

  • libeizhan@hengtai-law.com

  • 021-68816261

  • Corporate and M&A/Private Equity and Investment Funds/Dispute Resolution/Securities and Capital Market

  • Chinese